bat365娱乐
电话:0576-85021388/85138880
传真:0576-85021389
联系人:罗淡成17357631888
网址:
地址:浙江省临海江南街道花溪路下岙余
一、新泵收到后
1、开箱,检查泵在运输中是否损坏,是否符合出厂要求。
2、先加我公司出厂配套的一壶油,加到油标的中线以上即可,油位过低对排气阀不能起封闭作用,影响真空度,过高可能会引起喷油。
3、按规定接上三相电源线,三相电机要注意电机旋转方向与泵支架上的箭头方向一致,单相电机直接插上电源插座即可,试运转一下,再开始正常工作。电机的外接入电源需要加过载保护装置,以防电机烧坏。
4、泵进气管的连接方式有KF接口、直管、法兰接口,常规出厂所配套是直管接口,与泵进气管口的连接管道不宜过长,千万注意要检查真空泵外连接管道、接头及容器绝对不能漏气,要密封。否则会影响极限真空及真空泵使用寿命。
5、泵的工作环境:温度5℃~40℃范围内,相对湿度不大于85%,进气口压力1.3×103 帕的条件下工作。对抽速在0.5升/秒以上真空泵,均装有气镇阀。如相对湿度较高,可打开气镇阀净化,可抽除少量水蒸气而不会污染泵油,延长泵油使用时间,净化完毕后及时关死。从而提高泵的使用性能。
6、自吸进油式真空泵,在进气口压力为100Kpa~6Kpa时运转,不得超过3分钟。
7、此泵必须安装在清洁,通风、干燥的场所。
8、下列情况之一不能使用:
(1)不能抽吸含有颗粒,尘埃的气体或胶状、水状、液体及腐蚀性的物质。
(2)不能抽吸含爆炸性气体或含氧过高的气体。这种环境应选用我公司生产的防爆真空泵比较合适。
(3)不能系统漏气及真空泵匹配的容器过大,在长期抽气下工作。
(4)不能作为输气泵,压缩泵等使用。
9、泵内设有双重的防返油装置,不返油。
10、此泵是高精度产品,也不是耐腐蚀真空泵,若是有成分的气体建议配置过滤器使用。
二、使用一段时间后
1、泵在工作一段时间后,需要换油,第一次换油在工作了200小时就可以换上新油,第二次换油为一般工作300小时后就要换,每次的间隔是300小时为准。泵油采用石化行业矿物油型真空泵油标准号为SH0528牌号,配用HFV-M100,HFV-M200,HFV-A100,HFV-68,SV-68等。
2、换上新油后,应让泵密封下运行30分钟,然后再接入容器工作。
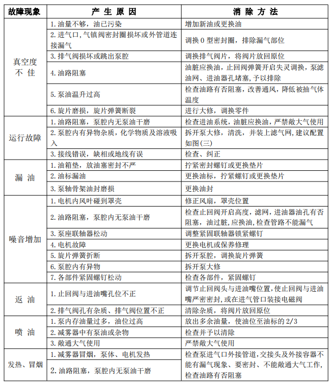
3、泵在工作一段时间后,若是真空度下降、回升,有几种情况,一是油脏了,腐蚀乳化了;二是各种密封件老化了,需要更换;三是泵体里面的各种零配件磨损了,需要更换。具体看故障及消除方法表里面有详细的说明。
4、管子的连接接头,管路要密封不能有漏气,不然会产生噪音大,喷油,冒烟等现象。
三、故障及消除方法
